
QRPクラブ会報 2013年6月号 Vol56-2 6月25日発行
【失敗もまた楽し】
ダイレクトコンバージョンのつもりが…
#979 JG3EHD 西村 庸
当クラブでは自作の失敗作を募集中と聞いていますので,以前の14メガQRP送信機(QRP News 2012年10月号掲載)に続き紹介させていただきます。
今回のネタは,その相方になる受信機です。
QRPといえばダイレクトコンバージョン(以下DC)・・・・と決まっているわけではありませんが・・・・何となく似合いそう?
と軽い気持ちでスタート。
ところが以下に示すとおり、出来上がったものはチュートハンパなスーパ ヘテロダイン・・・!!

(受信機前面)

(受信機背面)

(受信機シャーシ裏面)
DC受信機の検波回路を物色していたらARRLハンドブック(’80)に記載のDBMIC1490(※1)使用のプロダクト検波回路が見つかりました。
この後へ低周波アンプを繋げば終わり・・・・・スーパ受信機の半分を作るだけ・・・・とナメテかかったのがが大間違い!
「ホンマにAFで100dB以上増幅できるのかいな」という懸念はあったのですが,とにかく作ってみないとわかりません。
受信性能の目標は S/N10dB 出力50mWに対する入力が0dB=1μVです。受信周波数は欲張って複数のバンドを受信するためプラグインコイル方式です。シングルシグナル(実際は無理)受信を目指して低周波Qマルチ(※2)とレベル可変型ノイズクリッパを内臓しました。
最初にできたのがRF増幅無しのDC受信機、7と14MHzの2バンド受信です。
ANT端子にSGを繋ぎVRを目一杯回すと、発振・・・ それにも増してS/Nの悪 い事、使い物になりません。発振はデカップリングを手抜きしたための天罰、ノイズの多さは?です。
HiFiアンプの自作の経験はありません。TRやICをたたいてもマイクロフォニックノイズが出ないのは流石ソリッドス テート・・・・と感心して暫くアタマを冷やしました。「簡単にゲインが得られると言ってAFだけで増幅するのは間違い。」と先人 の教訓・・・・・やはり正しいです。RF増幅1段に匹敵するビッグANTを所持されている方ならいざ知らず,私のようなQRPANTの所有者はやはりRF増幅は
必要です。
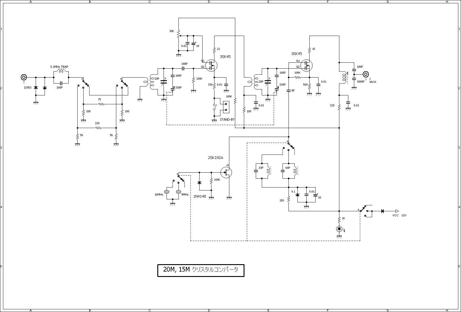
そこでRFのプリアンプ・・・と考えたのですが,ハイバンドでは受信範囲が 広がりすぎて使い辛い(14メガで約900KHz)局部発振だけヘテロダインという手があるのですが,簡単に他のバンドを覗くにはクリスタルコンバータが最適です。
この時丁度良いタイミングでローカルのOMから3SK45をいただきました。
RF増幅とミキサにこれを使い,通販でも入手可能な汎用の水晶を使ったコンバータを作りました。
水晶は9MHzと16MHzの2個、それぞれで14MHzと21MHzの2バンド受信です。DC受信機本体は5~約5.2MHzの受信範囲としCW受信が主です。
また、1496のノイズも気になるので,検波器の前に2SK241のブロードバンドア ンプも設けました。
この結果、DC受信機ではなく、何の変哲もないRF増幅1段+ゲインの少ないIF増幅1段+プロダクト検波の付いたスーパヘテロダイン受信機になってしまいました。
当初目標の受信性能は次のとおりです。(使用したSGは中古校正はして いません。数値は参考程度)
受信感度 ;21MHzで S/N10dB 50mW の時ANT入力約5dB(Qマルチ OFF, ノイズクリッパON)
選択度 ; -6dB帯幅 約240Hz(QマルチON)
受信感度は14MHzではこれより約10dB少ないです。(1個のコイルでVCを可 変し2バンドを受信したのは失敗)
QマルチをONにし限界に挑戦すると入力が-20dBでもビートはR5です。CWの強み!コンテストなら5NN!! ですがこれは論外。
この受信機をWPX-CWコンテストで使ってみましたが実用には程遠いです。(10分ほど使うと嫌になります。)
高速道路を自転車で走っている感じ(実際に走ったことはありませんので想像 ですHi)です。送信時のミュートも要改良です。
使用部品は手持ちジャンク基板からの取外し、再使用、貰ったものetcです。したがって使用場所が適さない部品、いい加減な定数などがありますので回路図は参考程度とします。
回路図や写真でご覧のとおり,ドロナワ式製作の痕跡がいたるところにあります。AFゲインはまだ過剰ですしデカップリングも同様。レベル配分を計画して進 めないとドロナワ式ではダメ。これも先人の教えです。
現在のハイテクトランシーバの受信部はスーパヘテロダイン、先人の教訓も同じ。RF増幅無しのDC受信機など使い物にならない・・・・・と思いたくなりますが 一方で携帯電話機の受信部はDCだそうです。この試作機1台だけでDCはダメ、と結論するのは早計でしょう。DCはスーパヘテロダインとは別の進化をしているのかも知れません。
会員諸氏の中で携帯電話機の感度測定をされた方が居られたらRPTしてください。
(※1). DBMのIC1496(データシートはこの先のリンク)は14ピンDIPタイプと10PのCANタイプの2種類あります。ピンの数は違うのですが,対応する電極は入力側は同じ、出力側 がビミョーにずれています。本回路図のピンNo.はDIP14ピン、ARRLハンドブック(’80)記載例はCANタイプ。DIPタイプを間違えてCANタイプの接続をしてもゲインが少なくなりますが動作しました。まがりなりにも動作するので最初気が付きませんでした。(片側の ミキサだけで動作?)
(※2). CQ出版『トランジスタ活用ハンドブック』、原典はGeTrですがSiTrに 置き換えました。
【FT-817私の遊び方】
FT-817+太陽電池でALL JAに参加しました
#993 JO1UBD 丸山裕二
今年のALL JAコンテストは、FT-817で移動運用を行いました。
移動地は、車で20分くらいにある秋月電子八潮店近くの三郷市の河川敷です。

(運用中の全景)
今回の移動テーマは、太陽電池+シールドバッテリで24時間コンテストに参加する事でした。

(太陽電池+コントローラ)
シールドバッテリは12Ah、9Ah、5Ahの3個を準備して、充電に用いた太陽電池は秋月の12Wタイプ。
太陽電池用コントローラを経由してバッテリを充電しました。
| バッテリの交換サイクルは、だいたい次の通りです。 | ||
| 4月27日 | 夜~4月28日日の出頃 | 12Ahバッテリ |
| 4月28日 | 日の出~4月28日 10時頃 | 9Ahバッテリ |
| 4月28日 | 10~14時頃 | 12Ahバッテリ |
| 4月28日 | 14~17時頃 | 9Ahバッテリ |
| 4月28日 | 17時~ | 12Ahバッテリ |
(記憶を辿ったため、多少前後します)
5Wで送信中に2.5Wへ低下した警報 (|||マークが点滅)が目立つようになったら交換を行いました(受信中は11V程度ありました)。
夜間帯は強風でしたが、日中は天候に恵まれ、おかげで十分に発電でき、コンテストに参加できました。発電量が多かったからなのか、5Ahバッテリには出番がありませんでした。
運用課題として、FT-817の低下警報が出てもバッテリにはまだ充電量が残っているので、今後はDC-DC昇圧コンバータを使用して、もう少し交換サイクルを減らす事です。こちらの方は別の機会に報告したいと思います(現在作成中で、ノイズ対策に難儀しています)。
使用したアンテナは、昨年末に製作したアルミと塩ビパイプを組み合わせたダイポールで、エレメントの取り外しで18MHz~50MHzまで対応できるように製作しました。
12mm径パイプに10mm径パイプで連結する構成で、バランはCalkit。写真の通りパイプ自重により若干撓りがありますが、ビーム方向を回せますので、今年のハイバンドはこのアンテナで楽しみたいと思います。

(21MHz帯)

(28MHz帯)

(50MHz帯)

(給電部)

(21MHzでの特性)

(全体構成)
以上
第19回札幌QRPミーティング報告
#678 JA8IRQ 福島 誠
札幌では年に4回、自作とQRPの愛好家が札幌に集まって札幌QRPミーティングとして無線の話をしております。
2008年10月に第1回をやって、第19回目となる6月9日には12名が札幌市中央区民センターに集まりました。
今回のミーティングで出た話題を簡単に報告します。

1)JA8IRQは、JH8LDWさん提供のキットを組み立てたLCメーターを披露しました。
オリジナルはオーストラリアのハムが設計したものだそうです。
(Digital LC Meter Version 2)
サイテックでも同じ設計による基板を頒布しています。
わりと簡単に作れますが、精度は基準用のキャパシタとインダクタで決まります。最近は安い市販品のLCメータも出ていますが、自作品で手巻きのコイルのインダクタンスを測定できるのはやはりうれしいです。

2)JA8DES さんは6SJ6-6V6の業務用水晶発振器のジャンクを持参。これを2球送信機に改造できないか?と検討中とのこと。
3)JA8AVCさんは、QRPレベルメータ兼周波数カウンターについて説明

(QRPレベルメータ兼周波数カウンター)

4)JA8DIQさんは、運用中の8J8VLPのリポートや7月の全国集会の案内を。
5)JA8JPOさん、は136KHz帯の水晶発振器およびFETアンプについて
6)JH8BWHさんは、3.5MHzターボアンテナの実験および先輩の自作ディップメータの復元について
7)JA8AUWさんは、TA7358をつかったSSB復調器(受信機の復調部分以降)の発表。ケース加工が素晴らしいです。

8)JA8JDQさんはデジタルモード・JT65を使った交信について(会場でもワッチ中)
9)JH8BTSさんは136KHzの顛末、および5.7Gテレビ送信機(CCRさん提供)
10)JA8CCRさんは、アイテンドウのユニットを使った5.7GHz帯テレビの送受信機とBSコンバータ利用の簡易マルチコンバータ

11)JH8MRHさんは、5.7GHzテレビの送受信機(CCRさんと同様)と、アルミのジンギスカン鍋を利用したパラボラアンテナ。放射部分もアルミ缶利用です。みんな興味シンシンでした。
12)JA8GAHさんも、5.7GHz帯のテレビ送受信機
今回はCCRさんが中心になって、5.7GHz帯のテレビ送受信機の実験を広めてくださったようです。波長6センチの世界ですね。
今や市販品を組み合わせることで簡単にGHzの電波で遊べるようになったことに驚きました。
次回は8月4日、フィールドデーで移動運用を行う予定です。
編集後記
JA8IRQ 福島 誠
★ 遅くなりましたが6月号をお届けします。
★「アマチュア無線は通信できないことを楽しむ趣味である」という言葉を思いついてあちこちで人に話をしています。プロはいつでもどことでも確実に通信するのがお仕事、アマチュアは通信できないことを楽しむ趣味。
それで、なるべく簡単に通信できないような状況を設定して、それで通信することを楽しみます。絶海の孤島から電波を出したり、月に電波を反射させたり、海上の蜃気楼に電波を乗せたりetc.
QRP通信や自作無線機もそういうもののひとつではないかと思っています。
ただ通信するだけなら携帯電話やインターネットが効率的です。既製品の優秀な無線機もいくらでもあります。たとえ買った方が安くても自作するのは、そうしなければ得られない面白さを味わうからでしょう。
アマチュア無線は無用の用。その無用さの中に、遊ぶことの本質的な部分が含まれているのだと思っています。
★ 原稿および編集スタッフを募集しています。メールはqrpnews@jaqrp.netまで(全角の@を半角@に直してください)
★ DC-RXの回路図にDBM周辺にミスがありましたので修正いたしました。(2013年7月27日追記)

