
JARL QRPクラブ会報 2014年3月号 Vol.56-6 3月13日発行
| No. | 2014年3月号 目次 | コールサイン | 筆者 |
|---|---|---|---|
| 1 | コイルタップの結線方法について | JA3HKR | 吉田 清和 |
| 2 | 7MHz AM QRP送信機の製作について | JG1SMD | 石川 英正 |
| 3 | アマチュア無線は無用の用 | JA8IRQ | 福島 誠 |
| 4 | KX3を骨までしゃぶる ~フィルタ改造~ | JO1UBD | 丸山 裕二 |
| 5 | 役員会からのお知らせ | JA8IRQ | 福島 誠 |
| 6 | 編集後記 | JA8IRQ | 福島 誠 |
コイルタップの結線方法について
#982 JA3HKR 吉田 清和
皆さんはメーターの振れなどを調整するのに直列に3端子の可変抵抗を使う場合、図1に示す A,B どちらの方法で結線されていますか?。私は接触不良の際のトラブルが小さいことを期待して B を用いています。

【図1】

【図2】

【図3】
では図2のコイルの場合はどうでしょうか。私は A の結線を用いています。釣り竿アンテナやアンテナチューナーの製作記事をみていると殆どの場合 B の結線方法が書かれていて、実際にもクリップなどで短絡して運用されている場合が多いと思います。図3は電圧を調整するスライダックトランスです。これは構造的には 前述のコイルと同じです。これの負荷端子を短絡して使用すれば煙が出るのは容易に想像できます。
というわけで、では前述のコイルのタップを短絡して必要な L に調整する方法は本当に適した方法なのだろうかという疑問を以前から持っていました。
この答えを得ることができるどうかかわかりませんが、ひとつの測定を行ってみました。釣り竿アンテナ用に作っておいたペットボトルのコイルについて、コイル全体のL、およびコイルの中央にタップを取り、片側半分の L と Q を不要な方を短絡した場合と開放した場合で比較しました。つまり図 2 の A,B の比較です。測定方法は FCZ 研究所の CirQ004、 013 などの記事を参考にさせていただき、図4のような方法で、発振器とオシロで測定しました。周波数はたまたまあった 150pF で共振した周波数です。L はfcと 150pF から計算で、Q はfc/(f2-f1)で求めました。2 回測定した結果を図5に示します。

【図4】

【図5】
中央にタップを取った時の L は予想どおり全体のおよそ半分になっています。短絡した場合と開放した場合で L も少し異なるようですが、特に Q については倍ほど異なっています。 Q の値がちょっと大きすぎるようにも思いますが、絶対値の正確さはともかく相対的な比 較はできると思います。実際測定中に、共振点での電圧は A のほうが大きかったのでこち らのほうが Q が高いと感じました。Q が小さいということはロスが大きいということになり、貴重な QRP のパワーをコイルを温めるのに費やすことになると思います。やはり結線は図2の A のようにするべきだと考えています。 この場合の考えられるデメリットとしては開放端に高電圧が発生するとか、浮遊容量との間で不要な共振が起きるかとかでしょうか。
皆さんの意見を是非聞かせてください。
《編集担当から》
吉田さん、投稿ありがとうございました。可変抵抗の結線方法は、理由もなく「こう繋げる」と書籍で習った通りに使って過ごしてきまして、これまで深く考えた事がありませんでした。遠い昔に何かの書籍で読んだ可変抵抗の結線方法は、可変抵抗から後続の回路の用途が電圧利用なら分圧回路で取り出す方法で、電流利用なら図1のBの方法であったり、Aの方法であったり、様々でした。Bの方法は、等価回路では並列接続になってしまいますので、回転位置が感覚的に非線形になるので、目盛りを付ける場合はAでやってました。
さて、コイルの場合は、短縮コイルを使ったアンテナ製作を行われている方には直面する問題ですね。Aだと十分に無視できるレベルになりますが定在波が立ってしまいそうで、BならL/2とLの合成になりそうで、感覚的なコメントで申し訳ありません。(丸山)
7MHz AM QRP送信機の製作について
#988 JG1SMD 石川 英正
(自己紹介)小生は2エリア出身、現在成田市在住、中3の時に電話級を取得し、卒業まで学校のクラブ局で運用しましたが、そのあとは長くQRT状態が続いておりました。5年間勤務したシカゴより2010年夏に帰国し、初めて個人コールサインを取得したビギナーですが、電子工作は中学以来細々と手がけております。
帰国して再びCQ誌を購読するようになり、7MHz AMの記事を目にするようになりました。掲載されているのは OMさんのすごくゴツイ自作機ばかりですが、高電圧を要する真空管リグはちょっと苦手です、私が従免取得時には、既に真空管に関する出題がありませんでした。パーツ集め、シャーシ工作にも自信がありません。そんなわけで、All Solid Stateで、ジャンク箱に眠っていたCW送信機キット(CQ出版のプリント基板付きシリーズ)に秋月電子で購入したAFパワーアンプ(5W)をつなぎトランスレスで変調をかけてみたところうまくいきました。ファイナルはキットオリジナルの2SC1957を使い、電源は12Vです。
ブロック図は下記のとおりです。
帯域が広がり過ぎないように、AFフィルタを入れたのですが、その減衰分を補うため前段に1石のAFアンプを入れています。水晶発振子はサトー電気で7200kHzのものを購入しSuperVXOで約20kHz可変できるようになりました(7178~7198kHz)。

(ブロックダイヤグラム)
アンテナは垂直系VCHアンテナを使用し、受信はクリコン+6mAM自作受信機の構成です。送信機側にPTT回路とクリコン基板を組み込みました。
晴れて総務省の許可を得て、某日夕方に恐る恐るCQを出したところ、3コール目くらいで東京都内のOM局に取っていただくことが出来ました。59(my) -57(his)でしたが、QRPゆえにQSBには弱いようです。その後9エリア、同じ千葉県内局とQSOを楽しむことが出来ました。
混雑する40mバンドの上端に位置する7195kHzは大電力海外放送局が送信を始めるまでは静かで、普段SSBに慣れている耳にはAMというのはビックリするほど音のよいモードであることに驚きます。今回はそこそこ飛んでくれたため、自作QRP機の楽しさを改めて認識しました。
回路は色々な製作例の寄せ集めですが、送受信機・アンテナ・SWR計も全部自作になりました。電源は小型7.2Ahの鉛バッテリーを使用して十分すぎるほど余裕があります。

なお中国製リチウムポリマー電池(PCとほぼ同サイズ、インバーター付き)を使用しても全然ノイズがなく、移動運用にも気軽にもって行けそうです。
クリコンの受信部には、ハンディ機や小型受信機も試してみましたが選択度が芳しくなく、中国大電力局からのカブリをもろに受けてしまいました。むしろロッドアンテナだけのBCLラジオの方がよく、この自作送信機+BCLラジオの構成でもいけます。(ハウリング防止のためヘッドホンを使用しますが、自分の声もモニタできてFBです)。
今回使用の7MHzCW機基板、AFアンプ、クリコンはジャンク箱からの復活、6mAM自作受信機は20年ほど前に作って飾っていただけのものですので、今回これらに「活躍」のチャンスを与えられたことも大きな楽しみとなりました。
また、出力60mWの小さいトランシーバーを7195kHz固定で作りました。受信部は2SK241のRFアンプ+LA1600、送信部は同じく7200kHzのVXOです。さすがに『ちびちゃん』なので、同じケースを使って外付けのリニア(2SK3563)、アンテナチューナーも作ってみました。出力は2W強出てきて、きれいにプラス変調が掛かっており、何も変更を加えていない私のFT817NDより、こちらのほうが良いかもしれません。

出力何100WのOM局には、とてもかないませんが、気長にやるにはよさそうです。これとダイポールの組み合わせで、1/2/3/6/8/9エリアと交信ができました。当面の目標はAJDです。
もし聴こえておりましたらお相手ください。宜しくお願いいたします。
《編集担当から》
石川さん、投稿ありがとうございました。7MHz AMは、部品は揃えているのですが、腰が重く未着手のままです。最近はQRV局が多く混信のためなのか、下の方にサブチャンネルが広がっているようですね。VXOの可変範囲も広くて、コイルは何をお使いなのかぁと思いました。昨年EBした際にお見せいただいた別の機器も、ぜひご報告いただきたいと思います。(丸山)
【雑感】アマチュア無線は無用の用
JA8IRQ 福島 誠
私がアマチュア無線の免許を取った中学生のころは「ものごとの意味を過剰に考える」という悪癖があったので、「技術系に進むわけでもない自分がアマチュア無線をやる意味は何か」ということをずっと考えていました。今なら中二病と言われるところです。大人になってアマチュア無線を再開するときにその問いはいったん棚上げしましたが、まったく別なところから答えがみつかりました。それは「コミュニケーションの理論」を学んだことによるものでした。
実は、この3つは同じことを別な表現で言ったもので、アマチュア無線は交信の内容にはそれほど意味がなく、交信が成立するかどうかが最大の問題です。これは鉄道の趣味の人が用事がなくても鉄道に乗ったり、郵便の趣味の人が用がなくても手紙をやりとりするのと同様の話です。当たり前の話ですが、ここにアマチュア無線という趣味の秘密があるようです。
1.アマチュア無線は通信できないことを楽しむ趣味である
アマチュア無線の目的のひとつは交信することですが、交信が成立すると話をすることはそれほどありません。実のところアマチュア無線の魅力のひとつは、簡単には交信できないということ自体にあるのだと思います。
アマチュア無線家たちは、なるべく「交信できないような状況」を作り出し、それをクリアすることに熱中します。DXCCや全市全郡、EME、UHFのダクト通信、短いアンテナによる長波通信。そしてQRPもまた「交信できないような状況」のひとつといえます。
インターネットと携帯電話の普及で「世界中のどこの誰とでもリアルタイムに通信できる」という通信技術上の難問がクリアされつつありますが、通信できないことを楽しむ趣味はまだ健在です。
2.アマチュア無線に意味はない
なぜ、公共のものである電波を使った趣味が許可されているのか、というのはなかなか難しい問題です。それは短波を発見したのがアマチュアであったからという「既得権」が大きいと思いますが、アマチュアの中から技術の進歩に貢献した人が多かったこともあったのでしょう。もちろん、戦争や災害など非常時の通信の担い手としても期待されていたでしょう。アマチュアのラジオ少年出身者が日本の電子工業の繁栄に貢献した話は『ラジオの歴史』(高橋雄造著・法政大学出版会)などに詳しく、またこの会の先輩たちをみていても納得できる話です。ただ、それは結果としての話であり、あくまで「アマチュア無線は無用の用」であって遊ぶこと自体に意味があるのだろうと私は思っています。学校や企業で義務として学んでいる時ではなく、趣味の電子工作で遊んでいるときにいちばん良い学びができる、というようなパラドックスがそこにあるのだろうと思います。

3.アマチュア無線は「メタメッセージ」の遊びである
私は一時期、職業訓練の講師として挨拶や会話、就職面接の受け方などコミュニケーションの技法を教えていました。その時に強調したキーワードとして「メタ・コミュニケーション」または「メタ・メッセージ」というのがあります。
「メタ」というのは「上位」のというような意味で、この場合は「コミュニケーションを成り立たせるための上位のコミュニケーション」「メッセージの意味付けの枠となる上位のメッセージ」というようなことになります。
たとえば、「4月1日の夜6時からホテルのレストランで食事をしよう」という意味のメッセージがあった場合に、それを直接会って話をするか、電話で話すか、メールで送るか、あるいはハガキか、白い紙に印刷して白い角封筒に入れて送るかで「メッセージの意味、受け取り方」が微妙に変わってきます。この、どういう方法で送るか、という部分が「メタメッセージ」のひとつの例です。

(画像は結婚式の招待状の例)
メタ・メッセージには誤解があってはならないものとされています。たとえば、教室で講義をしていて、その最中に「後ろの人、声が聞こえてますか?」と問いかけるのはメタ・メッセージです。その講義の内容自体(メッセージ)はクラスの半分の人にしか理解できなくても、「聞こえてますか?」という部分はクラスの全員が理解できなくてはなりません。
メタ・メッセージはいろいろなメッセージのやりとりの中で、「暗黙の了解事項」として使われています。いわゆる「空気の読めないヤツ」は、メタ・メッセージの解読が苦手な人のことだと言っていいでしょう。
その昔、冤罪の死刑囚の支援をやっていた人の話を聞いたことがあります。1980年以前の日本では死刑執行が公表されていませんでしたので、支援している囚人が生きているか、すでに処刑されてしまっているのか、ということがわかりませんでした。そこで支援グループはその死刑囚あてに毎日、簡単なあいさつを書いたハガキを出していました。生きていれば本人にわたりますし、そうでなければ「あて所に尋ねあたりません」の付箋がついて戻ってきます。これはメタ・メッセージ自体をつかったコミュニケーションです。私はQRPクラブのメーリングリストの管理人をやっており、会員がメールアドレスを変えるとエラーメールが届いてわかるようになっていますが、これもメタ・メッセージを使って会員の動静についての重要なメッセージを受信しているということになります。もっと一般的には、紋切型の年賀状の交換に「本人の名前で来るのは生きている証拠」というような意義があります。
アマチュア無線はこのようなメタ・メッセージの部分だけで成り立っている趣味です。シグナル・リポートやQ符号といったものは電信電報の時代から引き継いできたメタ・メッセージにほかなりません。電子メールであればヘッダの部分に記入するべき部分です。もちろんアマチュア無線の場合、本来送るべき「電報の本文」を送受信することはめったにありません。メッセージの中身ではなく、どのようにメッセージが届いているかどうかだけを問題にするのがアマチュア無線のユニークな点です。
アマチュア無線は純粋な遊びであり経済合理性の原理の外にあります。だから買った方が安くても自作をするし、時代遅れの真空管を使ったリグで交信したりもします。アマチュア無線なら何でも許されます。いっけん意味がないことをや役に立たないことをあえてやってみることのメリットは計測不能です。QRPで遊ぶことの意味もそこにあるのだと思います。
《編集担当から》
福島さんの投稿内容から、昔習った事柄を思い出しまして、やっと教科書を引っ張りだしてきました(『組織マネジメント戦略』KBS編・高木晴夫監修・有斐閣)。抜粋して引用すると、社会的コミュニケーションをモデル化すると、(1)まず送り手が何らかの意味情報をもつ、(2)それを発信体で記号化、(3)メッセージとしてチャネルに流す、(4)メッセージを受信体で記号解読により意味情報化、(5)コミュニケーションは相互作用であるので、その情報に対する同様の反応(フィードバック)………。これらで相互交換される情報量がハイコンテキスト型なのが日本と中国で、ローコンテキスト型が欧米。また、最近聞いて印象に残っている言葉に、「情報は、送り手よりも受け手の能力に比例して伝わる」(By寺島実郎)というのがあります。少ない情報から、相手が何を欲しているのかを深読みするのは、学習し続けないとならないと反省の日々です。(丸山)
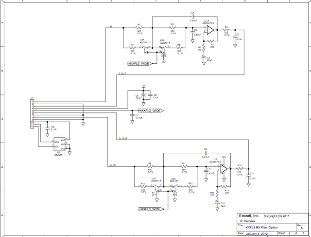
KX3を骨までしゃぶる ~フィルタ改造~
#993 JO1UBD 丸山 裕二
クラブ員には既に改造済みの方がおられますが、改造方法とその効果を報告しておきたいと思います。
最近の出荷分は既に手直し済み(完成品版で#4668以降、キット版で4753以降は対処済)になっていますが、初期出荷のKX3にオプションフィルタ(KXFL3)を内蔵した場合は、KX3のメインダイヤルを回転させると受信音にノイズが含まれる場合があります。製品の個体差や接続するアンテナ構成等により、そのノイズ量には差があるようです。私の環境では通常使用時は特に気になりませんでしたが(アパマンなため、ノイズは常時S5~7振ってます)、アンテナを未接続な状態にしてメインダイヤルを回すと、威勢良くノイズが出てきます。このノイズは、メインダイヤルを回す速度には比例せずに常に一定なジィーという音で、製造元HPを参照すると『ZIPPER NOISE』と表現されています。衣類などのジッパーを開け閉めする際のジィーという表現に準えているのだと思います。また、VFOノイズと呼ばれる場合もあるようです。なお、このノイズ対策として製造元からは、『Tuning Noise Suppression Modification』として改善方法が公開されています。また、VFO NRという機能も初期出荷分から具備されていますが、威勢の良いノイズが出てきます。
今回報告では、どのように改善効果を定量評価すべく検討しましたが、良いアイディアが無く、仕方無くオシロ観測結果を中心に報告します。聴覚状の使用感では、ノイズ軽減効果は有りました。
まずKX3のルーフィングフィルタKXFL3(オーディオフィルタ)の回路は、オペアンプを使ったAF帯域のフィルタです。これまでの受信機回路ではRF帯のBPFで処理すべき箇所を、AF帯のI/Q信号に対してそれぞれ不要帯域を減衰させる構成になっています。実物は【図1】【図2】の通りで、ブロックダイヤグラムの抜粋を【図3】、KXFL3の回路図を【図4】に示します。

【図1】KXFL3外観(表)

【図2】KXFL3外観(裏)

【図3】ブロックダイヤグラム

【図4】KXFL3回路図
フィルタの中心となるのはオペアンプADA4075を使った正帰還型ローパスフィルタで、アナログスイッチ素子ADG1611を使用してカットオフ周波数を500Hzまたは1525Hzに切り替えています(IとQともに同じフィルタ特性になっています)。ここが先に述べたAF帯域を使用するI/Q方式の特徴になります(SDR全般については未だ勉強中です)。また、24LC16を用いた恐らく実装基板種の検知用なのでしょうか、ROMが搭載されています(後日EDC社からの情報で、校正用データ記録として計画されたが、現在は未使用とのこと)。このROMは、KX3内部のデータバスに接続されているために、メインダイヤルを回したデータがバスに流れて、そのバス上の信号伝送路がフィルタ基板に引き込まれているので、その結果データバス信号がノイズとしてAF帯域を使用しているKXFL3回路に回り込んでいると思われます。ではデータバスにはどのような信号が流れているのかを、KXFL3の11番ピンを観測したのが【図5】です。図の上側がデータバス信号そのもので、その信号をFFT変換したのが図の下側になります。

【図5】メインダイヤル回転時のデータバス信号
それでは先へ進めます。Elecraft社から公開されているノイズ軽減法は少々荒っぽい方法で、KXFL3のJ1コネクタの10~12番ピンを切断して電気的に切り離す対処になります。具体的には『Tuning Noise Suppression Modification』に写真入りで解説されていますが、ニッパーによるピンカット方法になります(図6)。クラブ員の方のHPを参照したところ、バックアウトを考慮してピンは折り曲げるだけで、切断はしなかった方もおられます。私は、先にピンの台座であるプラスチックの切断を、カッターを使って行ってから、ピンをカットしました(図7)。

【図6】Electaft社の改造手順書(一部)

【図7】ピンカット後
この改造について輸入代理店のEDC社にいくつか質問して、回答をいただきました(TNX EDC社様)。その要旨を纏めますと次の通りです。なお、これらの前提は、サポート契約を締結しているユーザに限定されます。
◎改造失敗による修理は有償扱い
◎改造をEDC社へ依頼する事は可能(保証期間内は無償、往復送料のみ負担必要)
◎フィルタ基板上の不揮発性RAMは、当初は校正情報の記録で計画されたが、未使用となったので、ピンを切断しても影響なし
◎個体差はあるがノイズ軽減されることは確実で、また、簡単な方法なので、改造をお勧め
さて、改造効果をどのように定量評価(文字情報として)すべきなのかをあれこれ考えてみました。改造前後での聴覚上の録音比較は、文字情報では無いので却下。そこでオシロ画面による波形観察で行いました。
観察方法は、KX3はアンテナ無接続状態(ダミーロード終端)として、イヤホン端子からの受信AF出力をオシロへ入れて、その際のホワイトノイズの周波数成分をもとに、フィルタ改造の効果を見える化したいと思います。まず、メインダイヤルは回さない状態は【図8】の通りで、注目すべきはFFT変換後の状態になります。0.3~2.7KHzくらいの台形が出ています。この状態でメインダイヤルを回すと、ノイズ成分が重畳されてFFT変換後の台形部分が変化してゆきます。このヒゲの有無で効果比較をしてみたいと思います。
まず改造前の状態でメインダイヤルを回した状態が【図9】で、台形部分を比較するとギザギザになっています。ノイズ成分でオシロの上側波形が大きくなりましたので、KX3のボリュームは下げて観察しました。

【図8】ホワイトノイズ

【図9】メインダイヤルを回す
次にフィルタ改造後の状態を観察したのが【図10】になります。図8に比べると若干ヒゲは出ていますが、ノイズ成分は明らかに軽減されています。聴覚上での比較は同時に出来ませんので感覚的な比較になりますが、改造による軽減効果は十分に有りました。

【図10】改造後のメインダイヤルを回した状態
これで改造による効果確認は終了です。最後に、クラブOMさんからのお叱りを予想して、フィルタ回路の自作についてを先に言い訳しておきたいと思います。【図11】が、DIP部品で製作した場合の大きさ比較になります。KX3に実装するための大きさに、DIP部品(オペアンプ、アナログスイッチ)で構成するのは困難でありますので、ご勘弁いただきたいと思います。

【図11】DIP部品でフィルタを作ると収まりません
役員会からのお知らせ
JA8IRQ 福島 誠 (QRPクラブ会長)
★年度末となり、QRPクラブではただいま役員選挙を実施中です。会員の皆様のところには紙版の会報および投票用紙のハガキが届いていると思います。ぜひ、投票をお願いします。
★また、3月は会員資格の更新の時期でもあります。会員のみなさんは『新規入会・継続登録のお申し込み』の画面から継続登録を選んでお申込みください。近況報告の記入は必須です。登録を忘れた会員は準員となりオンラインの会員名簿にAと表示されます。
★2013年11月4日に行われたQRPコンテストの結果が発表されました。この会報の別冊付録としてお楽しみください。
2013 年 QRP コンテストの得点結果(pdfファイル1ページ)
2013 年 QRP コンテストの コメント集 (自作機の画像入りのpdfファイル11ページ)
★QRPクラブのアワードは当分の間、発行を停止いたします。
編集後記
JO1UBD 丸山 裕二
★お待たせ致しました。3月号をお届け致します。
★会報ネタ用に幾つかオモチャを準備しました。
(1)KXPA100(キット)
(2)方向性結合器キット
(3)KX3の温度補償調整用のジェネレータキット
(4)ツートーンジェネレータキット
(5)aitendoのDC-DC昇圧コンバータ。
いずれもElecraft社製のキット。機会を見て報告したいと思います。
★2月の関東UHFコンテストはいかがでしたでしょうか。私は1,200MHz帯に参加しまして、ベランダからのビーム方向をスカイツリーへ向けた反射伝搬により関東平野をカバーできたと思います。スカイツリーが建設中の間は、UHF帯は放送波による抑圧で使えなくなるのではと心配しましたが、特に影響は感じず、逆に反射体として利用できるとは思いも寄りませんでした。また、3月初旬のJARL東京都支部大会にも参加して、幸運にも賞品(ベランダ取り付け金具)を頂きましたので、今年は良い事がありそうです。
★次号からの準備として、こちらから投稿のお願いメールを何局かの方へ出したいと思います。これまで連載頂いていたOMさんや、ホームページを開設されている方などを候補としていますので、原稿依頼メールを受信しましたらご当選ですので、ご協力お願い致します。
JA8IRQ 福島 誠
★今回から、丸山さんが中心となって編集を行っています。毎月発行を目指します。
★7MHzのしかもAMではQRPは厳しいだろうと思っていたので、石川さんの投稿にはびっくりでした。フルサイズの逆Vとの組み合わせでスケジュールではない交信が成立しているとのことです。みなさんのジャンク箱にあるQP7などで遊んでみると面白いかもしれません。(福島)
★前編集長のJI3BSB/山本さん、編集ボランティアのJI1RNB/横木さんは今月でスタッフを離れます。特に山本さんは役員会不在の時にも会報の発行を続けてくださいました。長いあいだ、ありがとうございました。
以上
>